новое событие
Информационный поток
Задания вакансии материалы разработки сообщения форума
Опытный специалист
Приватное сообщение

Доработка УТ 11 - реализовать бизнес-процесс.

Москва(Россия )
01.01.1980(46 лет)
2337 |  59
18 сентября 2025 в 11:19:57 (30 недель 5 дней 14 часов назад)
302347
Текст задания
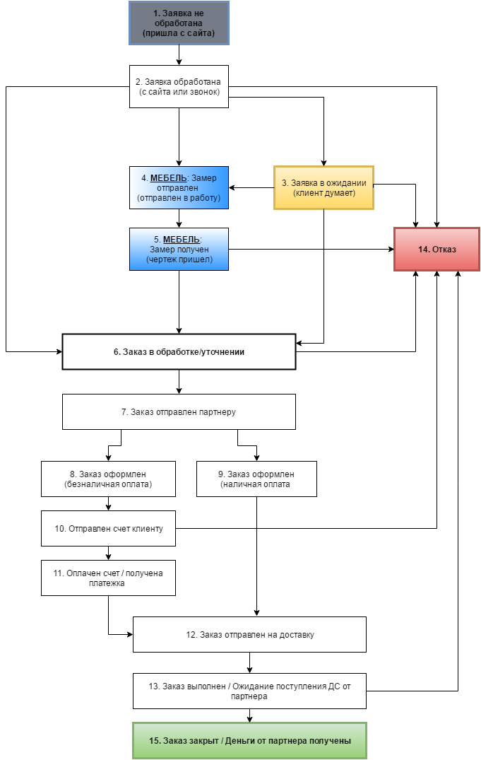
Схема бизнес-процесса во вложении.

У заказа клиента выделено 15 статусов:
1. Заявка не обработана (пришла с сайта)
2. Заявка обработана (с сайта или звонок)
3. Заявка в ожидании (клиент думает)
4. МЕБЕЛЬ: Замер отправлен (отправлен в работу)
5. МЕБЕЛЬ: Замер получен (чертеж пришел)
6. Заказ в обработке/уточнении
7. Заказ отправлен партнеру
8. Заказ оформлен (безналичная оплата)
9. Заказ оформлен (наличная оплата)
10. Отправлен счет клиенту
11. Оплачен счет / получена платежка
12. Заказ отправлен на доставку
13. Заказ выполнен / Ожидание поступления ДС от партнера
14. Отказ
15. Заказ закрыт / Деньги от партнера получены

Нужно реализовать данный бизнес-процесс. При переходе на статус должна создаваться соответствующая задача на ответственного пользователя. Реализовать нужно с помощью платформенного механизма бизнес-процессов.
0
Отклики (5)