Сделать крайне простой бизнес процесс в 1С Документооборот
Выполнено
Москва(Россия )
01.01.1980(46 лет)
2337 |
59
18 сентября 2025 в 11:19:57
(31 неделя 1 день 17 часов назад)
302347
05.03.2017 10:04:18
до 06.03.2017
Текст задания
Сделать крайне простой бизнес процесс в 1С Документооборот или любой 1С 8.3
Суть
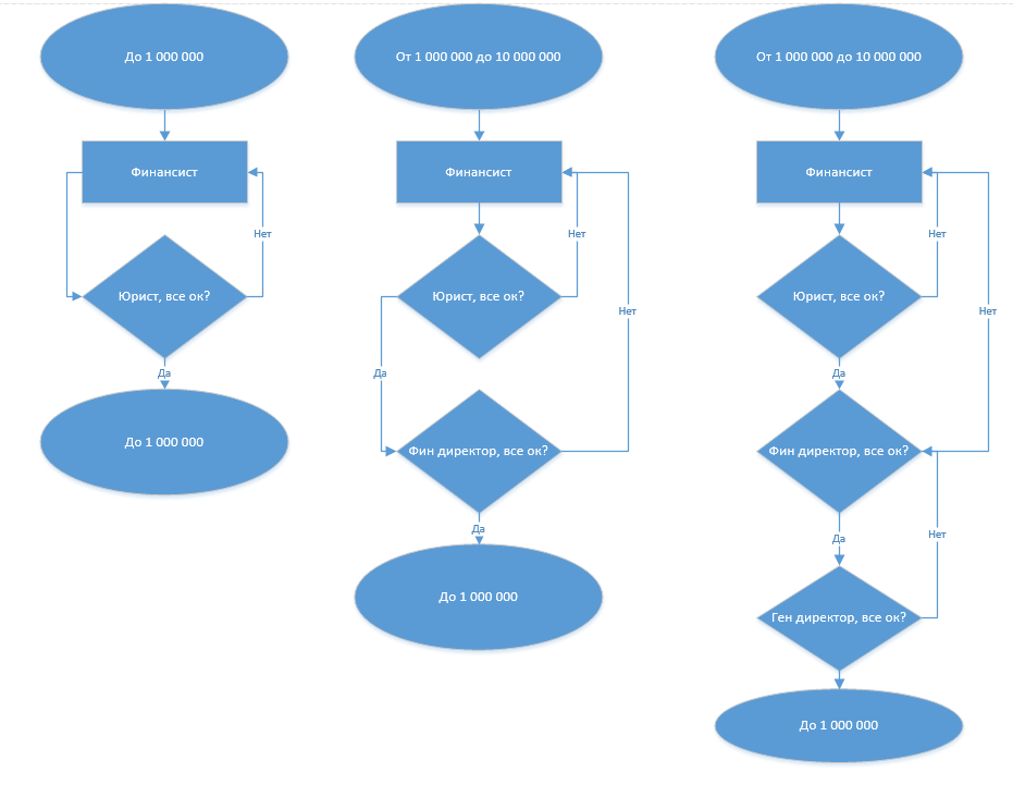
Есть договор и 2 вида условий
1. Условия оплаты:
100% предоплата
50/50
100% пост оплата
2. Сумма договора
до 1 000 000
до 10 000 000
свыше 10 000 000
в зависимости от того какое условие и какая сумма, Бизнес процесс по согласованию должен идти по своей карте БП
Сделать 3 карты зависящие от суммы.
PS для непонятливых -
Не пишите в скайп druzhniy.alexej@yandex.ru
не обсуждаем задание
не договариваемся = не выполняю
личку и почту до обсуждения в скайпе не читаю