требуется разработать автоматизированную систему на платформе 1с 7.7
Выполнено
2 |
0
20 июня 2013 в 17:50:11
(12 лет 41 неделя 3 дня 19 часов назад)
6000
11.06.2013 18:03:32
Текст задания
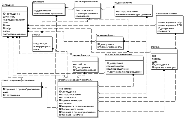
требуется разработать автоматизированную систему ( с последующей неполной реализацией) по учету кадров и начислению заработной платы на предприятии на платформе 1с 7.7 для курсового проекта
система должна учитывать кадровые перемещения, учет налогов, содержать документы о приеме и увольнении сотрудников, начисление заработной платы по сдельному наряду, учитывать больничные листы и отпуска сотрудников. Примерная структура прилагается.
Здесь немного о себе и примеры работ:
http://www.1c-work.ru/
Контакты:
E-mail: dump2003@mail.ru
ICQ: 58278581Три
Skype: Dump2003
Цена и сроки - после более подробного обсуждения задания.
Контакт по Skype значительно ускорит работу.
Аккаунт на фри-лансе: http://www.free-lance.ru/users/Dump_1964