новое событие
Информационный поток
Задания вакансии материалы разработки сообщения форума
Wesley
Приватное сообщение

УНФ 1.6 - внедрить ТСД, автоматизировать сборку и упаковку товаров

6351 |  4
20 февраля 2026 в 18:17:44 (1 день 10 часов назад)
1127310
Текст задания
Конфигурация: УНФ 1.6.25.166

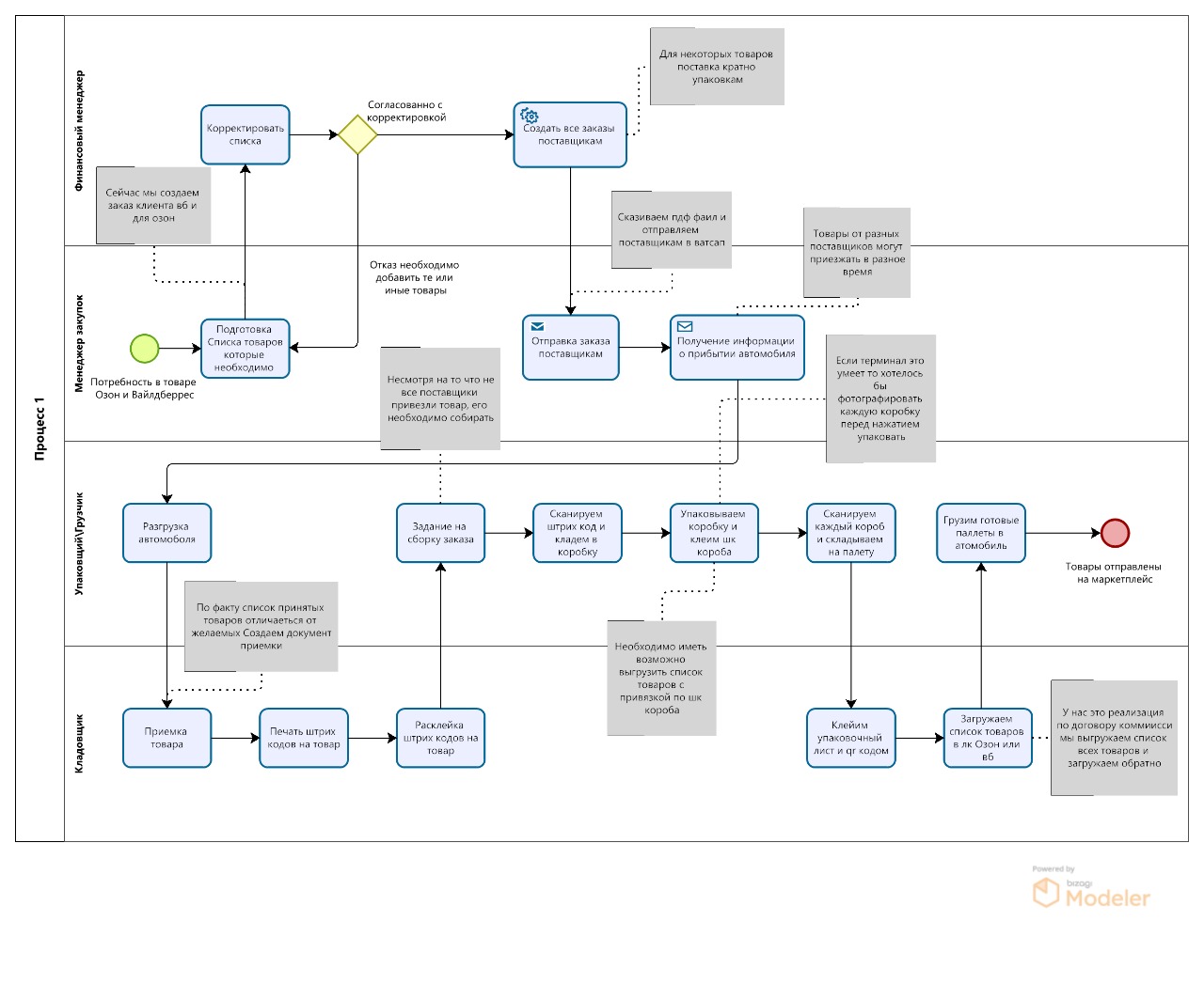
Необходимо внедрить ТСД (не куплен еще) и автоматизировать сборку и упаковку товаров.
Во вложении схема работы.
0
Отклики (0)
Предложения отсутствуют