новое событие
Задания
Вакансии
Участники
Материалы
Разработки
Форум
Информационный поток
Задания
вакансии
материалы
разработки
сообщения форума
Wesley
Приватное сообщение
Настроить 1С Документооборот 2.1
В архиве
6332 | 4
31 января 2026 в 11:54:48
(1 день 18 часов назад)
1127310
14.09.2022 12:17:02
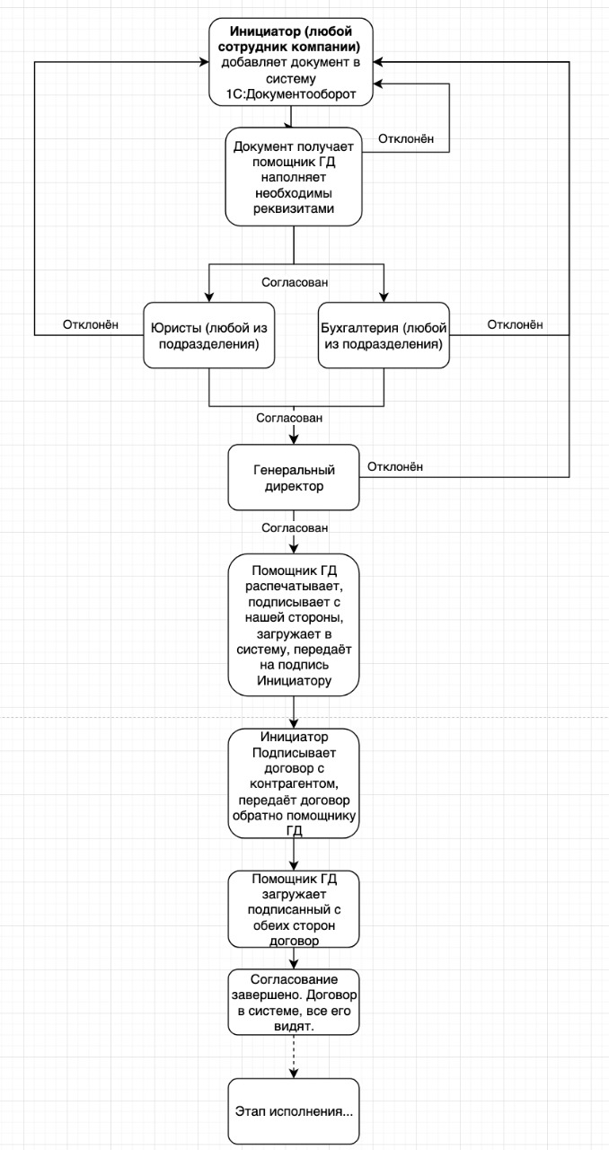
Текст задания
Конфигурация: 1С Документооборот 2.1, чистая
Во вложении схема, которую нужно настроить.
Схема.jpeg
(155 кб)
0
предыдущие (
)
все
Отклики (0)
Предложения отсутствуют
≡ Список Ваших задач
cервис удаленного проектирования
Ваш регион:
<не определено>
Одноклассники
Яндекс
Mail.ru
Google
Регистрация
Регистрация
Зарегистрироваться
Вход
Авторизация
Войти
напомнить пароль
новое сообщение