новое событие
Информационный поток
Задания вакансии материалы разработки сообщения форума
Wesley
Приватное сообщение

Внести доработки в нетиповую конфигурацию

6401 |  4
17 апреля 2026 в 17:43:46 (2 дня 13 часов назад)
1132510
Текст задания
Конфигурация: https://dropmefiles.com/Avg5D

Задачи:

1. Реализовать самостоятельную систему регистрации в ПО с дальнейшим подтверждением регистрации оператором нашей компании (просто сделать форму для создания со следующими полями):
- Указывать следующие строки для заполнения («*» указаны поля обязательные
- Эл почта*
- телефон*
-ИНН* - С возможностью подтягивать данные по юр лицам , адрес и т д
-ФИО/Наименование компании *
- пароль*
- галочка об обработке персональных данных*
- Данные по сертификату мастерской ( все данные из справочника «мастерские»)

2. Добавить возможность администратору формировать отчет за определенный период и по следующим столбцам с возможностью фильтра того что выделено зеленым цветом :

Формы отчетов во вложении + возможность провалиться в карточку партнера из отчета

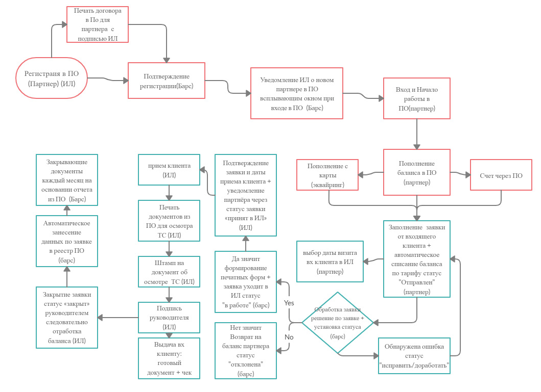
3. Реализовать формирование новой печатной формы «Заявка на выдачу заключения/протокола» (печ форма во вложении) с дальнейшей отправкой на обработку в то же ПО со статусами и комментариями так как это уже реализовано в ПО «категорирование»
- статусы:
- отправлен
- В работе
- Исправить/доработать
- Отклонена
- Готов
- Закрыт

4. Реализовать «Баланс» для партнеров, денежные средства должны списываться с момента подачи заявки или формирования печатной формы и возвращаться при статусе заявки «отклонена» по подтверждению администратора . Если у партнера закончился баланс то он не может формировать заявку ( отправлять новый документ)

5. Реализовать в зависимости от партнера условия взаимодействия и цены по умолчанию для всех и индивидуальные. Цены для партнера выставляются администратором в зависимости от вида переоборудования за каждую экспертизу заключение или протокол.

6. Добавить возможность формировать счет через ПО на пополнение баланса ( ПО должен запрашивать счет у Битрикс)


7. Реализовать «Планинг» возможность записывать клиента на определенный день на определённое время с учетом графика работы партнера /лаборатории . С настройкой временного интервала в ручную администратором для каждого партнера , Форма примера во вложении


8. Создать новые роли с определенными правами : «Партнер»; «ИЛ»;
- Согласно Схеме:
-ИЛ все кроме администратора
-Партнер все кроме ИЛ , ничего не может выгружать и нет прав администратора
0
Отклики (6)